2025-06-27 21:11 点击次数:126
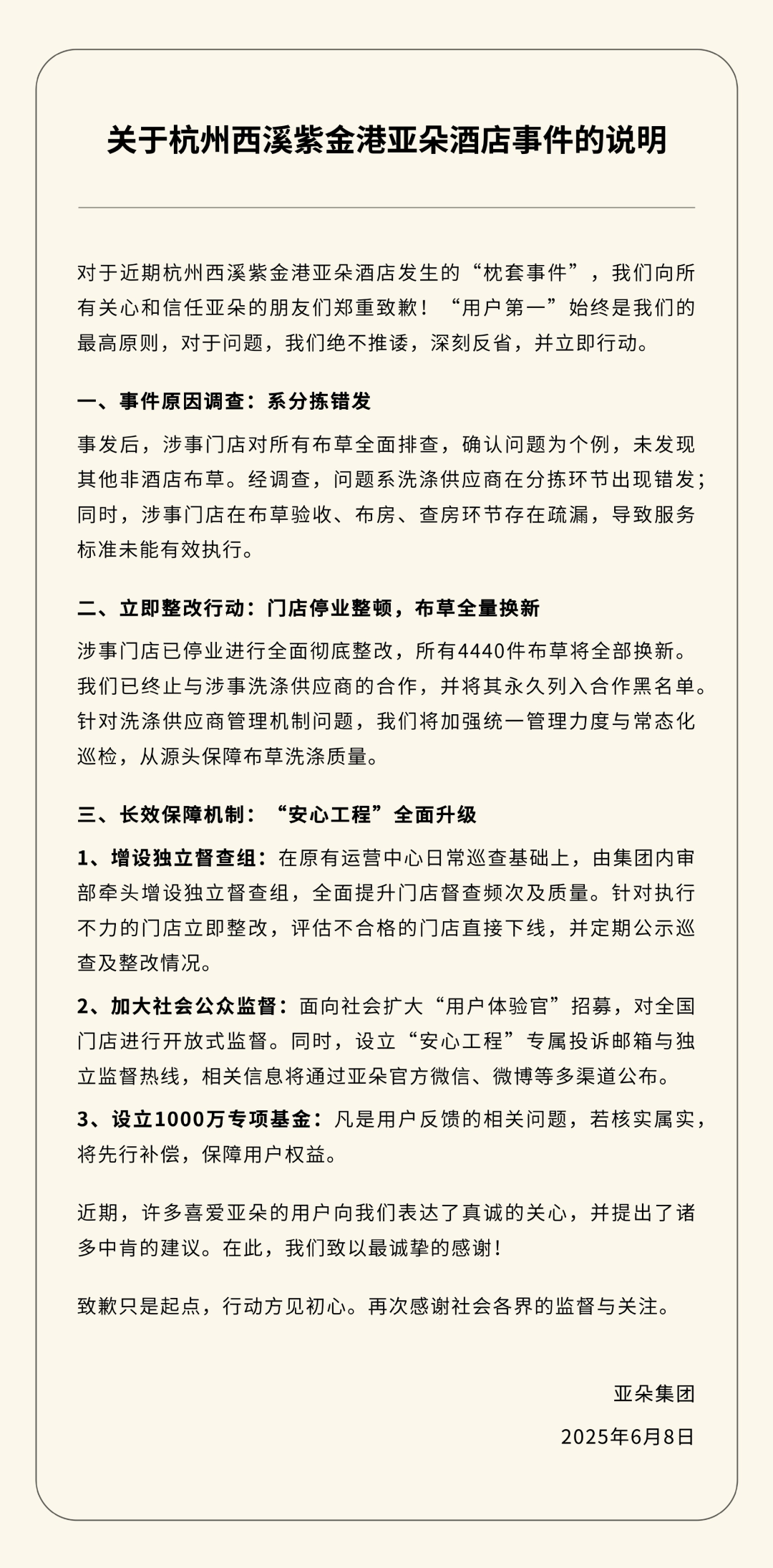
6月8日,亚朵集团就近期杭州西溪紫金港亚朵酒店发生的“枕套事件”发布声明:

此前报道:
6月3日,一位女网友在社交平台发帖称,自己在入住杭州一家亚朵酒店时,发现枕套上赫然印有当地一家医院的Logo标识,系“医院枕套”。记者随后致电涉事酒店,酒店前台工作人员称,该情况属实,是门店第一次出现类似情况。

网友发现酒店枕套上印着医院的Logo标识。 网络图
针对此事,3日深夜,亚朵涉事酒店发文致歉:
对于客人反馈的枕套标签问题,我们向客人和所有关心亚朵的朋友们诚挚道歉!经严格核查,确认问题根源是我们店自采的洗涤供应商出现严重工作失误,我们已经中止了与这个洗涤供应商的合作。还对所有房间布草进行了100%全面排查,确认没再发现类似情况。
我们向客人郑重致歉,并第一时间提供了洗涤厂资质文件及布草检测凭证,有幸取得了客人的谅解。我们知道,这不能掩盖我们在查房环节的疏漏。我们给客人带来了不好的体验,也违背了总部的运营管理规定。我们深刻反省,会持续强化布草验收标准,坚决把“员工自查、店长复查、质检抽检”的检查要求执行到位。

综合:亚朵集团、上游新闻、杭州西溪紫金港亚朵酒店